《公告》中,说明书修订详情如下所示:
增加警示语:
“不建议家长或监护人自行给2岁以下婴幼儿使用本品,应在医师或药师的指导下使用。”
注意事项中增加:
“不建议家长或监护人自行给2岁以下婴幼儿使用本品,应在医师或药师的指导下使用。”
“应严格按照药品说明书用法用量使用,避免用药过量。”
将“不能同时服用与本品成份相似的其他抗感冒药”改为“应避免合并使用含有相同或相似活性成份的抗感冒药。”
需要增加警示语和注意事项的14种药品如下表所示。
表1 修订药品名单

这些平时非常畅销的感冒药物,大多是非处方药,看似“安全、好得快”,能很大程度改善感冒患者的症状,但容易被滥用,因此医生应正确认识感冒药物成分及注意事项,以免选错药物,用错药物,造成悲剧的发生。
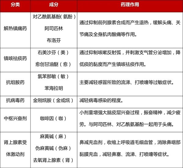
01.复方感冒药物,成分复杂
复方药是指两种或两种以上的药物混合制剂,感冒药物多为复方制剂,成分复杂(见表2)。在选药时,应将成分与功效“对号入座”:
头痛、发热者,可选含解热镇痛剂的感冒药(如对乙酰氨基酚);
伴鼻塞、流涕者,可选择含抗过敏的缩血管成分的感冒药(如麻黄碱);
咳嗽症状较重者,可选择含镇咳成分的感冒药物(如右美沙芬)。
选用品种不宜过多,一般1-2种即可,应注意活性成分是否相同,否则会引起重复用药,导致过量中毒。
表2 常用抗感冒药有效成分与药理作用

02.国内外对复方感冒药物的年龄限制
早在2007年,欧美等国家就已经要求复方感冒药物的生产厂家修改说明书,限制使用人群。美国因收集到一些儿童使用抗感冒药出现中毒病例后,采取严格监管措施。
美国食品药品管理局(FDA)对儿童复方感冒药的建议:
2岁以下儿童禁用;
4岁以下儿童不推荐使用;
4-6岁之间的儿童要在医生的指导下使用;
6岁以上的儿童可以根据需求自行使用。
英国公共卫生部针对12岁以下儿童如何使用感冒、止咳药提出以下建议:因未被证实益处大于风险,含有镇咳药、祛痰药、鼻用减充血剂、抗组胺药成分的咳嗽和感冒药物不应用于6岁以下儿童,6-12岁的儿童使用以上成分药品,应在专业医师药师指导下使用。
2012年国家药监局下文修订含盐酸金刚烷胺的非处方药说明书:新生儿及1岁以下婴儿禁用本品,5岁以下儿童不推荐使用。

国家药监局截图
03.给患者开复方感冒药物,这些细节要注意
1、普通感冒一般具有5-7天的自限性,服用感冒药物只能缓解症状,不能缩短周期,因此用药应权衡利弊。
2、解热镇痛药物主要针对有发热、全身酸痛等症状,当体温超过38.5℃或者出现明显不适情况才能应用。无发热或全身酸痛的患者无需应用含有对乙酰氨基酚的复方感冒药物。退热时应避免含退热成分的复方制剂与退热药物联用。
3、认真阅读药品说明书,弄清楚复方感冒药物的成分,根据症状选择药物,多种感冒药混着开,容易导致成分累加,引发严重的不良反应。
4、不要增加药物剂量,或增加药物品种,剂量过大会增加肝肾负担,引起药物中毒。