奥美拉唑是目前临床上最常用的治疗酸相关性疾病的质子泵抑制剂(PPI)之一。
因其化学结构中的亚磺酰基在酸性溶液中可分解出现聚合、变色现象,稳定性可能会受到溶液的pH值、光照、温度等多种因素的影响,从而致奥美拉唑与多种药物存在配伍禁忌。
本文主要讨论与注射用奥美拉唑存在配伍禁忌的药物,以指导临床合理用药,减少药物不良反应发生。
注射用奥美拉唑+常用止血药,变色了?
临床开具处方:5%葡萄糖注射液100ml加注射用奥美拉唑40mg静脉滴注;5%葡萄糖注射液500ml加二乙酰氨乙酸乙二胺注射液400mg,序贯静脉滴注时发现输液器莫菲氏滴管内呈棕色浑浊沉淀现象。
为了防患于未然,我们需要了解,注射用奥美拉唑的配伍禁忌有哪些。怎样避免配伍禁忌发生?今天,我们一起来了解一下。
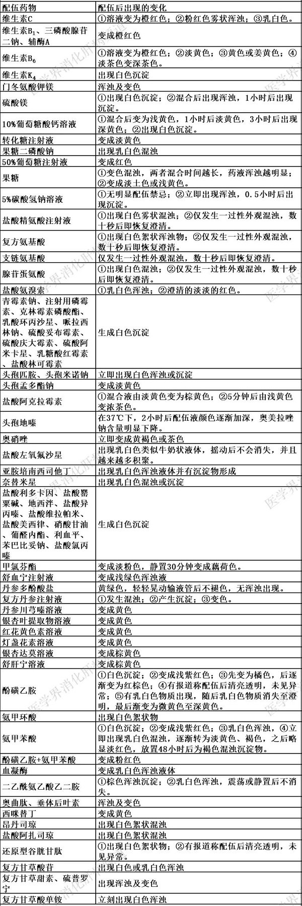
注射用奥美拉唑与75种药物存在配伍禁忌
注射用奥美拉唑说明书中对注射用奥美拉唑是否存在配伍禁忌的介绍十分有限,许多配伍结果在国内权威的注射剂配伍指南《432种静脉注射剂配伍指南》亦无记录,这给临床用药咨询及日常护理工作带来困难。
小编收集国内公开发表的关于注射用奥美拉唑配伍禁忌的文章,总结整理出注射用奥美拉唑配伍禁忌。
表1:注射用奥美拉唑配伍禁忌

应用注射用奥美拉唑八项注意
为了避免配伍禁忌发生,避免不必要的医疗纠纷,临床配置和使用注射用奥美拉唑时应注意以下几点:
1.严格按照说明书:使用药物前,医护人员均应详细阅读药品说明书,注意有无配伍禁忌[26]。在临床应用时,不同厂家的同一种注射用奥美拉唑在药品说明书中均有着不同的规定,应严格执行药品说明书,保证用药安全。
2.两种配方不混用:奥美拉唑冻干制剂分为供静脉滴注和供静脉推注两种配方,前者因给药时间长,通常加入稳定剂依地酸二钠。依地酸二钠可与溶液中微量金属离子形成螯合物,避免金属离子加速奥美拉唑的自身氧化作用;而后者推注时间短,一般不加入稳定剂。当使用供滴注用制剂进行推注时,由于稀释剂用量减少,配制后pH值过高,易造成局部刺激;而当使用供推注用制剂稀释后用于滴注时,由于配制后pH值偏低,且制剂中不含有稳定剂,在配制和使用过程中容易造成变色和沉淀等。因此,应避免两种制剂混用。
3.单独使用不添药:配好的输液不应再添加其他药物。配置注射用奥美拉唑使用的一次性注射器及输液器应单独使用,不宜接触其他药液。
4.序贯给药要冲管:序贯给药时应在输液后用0.9%氯化钠注射液冲洗输液管道或分开输液。奥美拉唑的半衰期是0.5~1小时,若同时静脉滴注与奥美拉唑具有配伍禁忌的药物,建议在静脉滴注奥美拉唑后3小时再输注。
5.溶液剂量不宜大:0.9%氯化钠注射液体积以100ml为宜,如使用250ml或500ml输液,由于配置后整体溶液pH值降低,增加了溶液不稳定性,且滴注时间延长,更容易变色。
6.现用现配避光线:配置好的输液最好在2小时内用完,最多不要超过4小时。光线也是造成药液缓慢变色的原因之一,故在整个静脉滴注过程中应注意避光。
7.彻底脱碘要记牢:使用碘伏、碘酊等含碘消毒剂消毒西林瓶塞时,要用75%乙醇(酒精)彻底脱碘,否则,微量的碘渗入药液中会立即与奥美拉唑发生化学反应,导致溶液变色。
8.发生变色不再用:注射用奥美拉唑输液如果发生变色、浑浊或产生沉淀,不能再继续使用。